欢迎来到长沙航空职业技术学院普招网!

普招官方QQ群

微信二维码

全国招生热线:

#

咨询QQ:800062655

#Email:cshyzsb@cavtc.cn

国标代码:12055 湖南省代码:4328

招生动态

当前位置: 引导页 > 招生信息 > 招生动态 > 正文

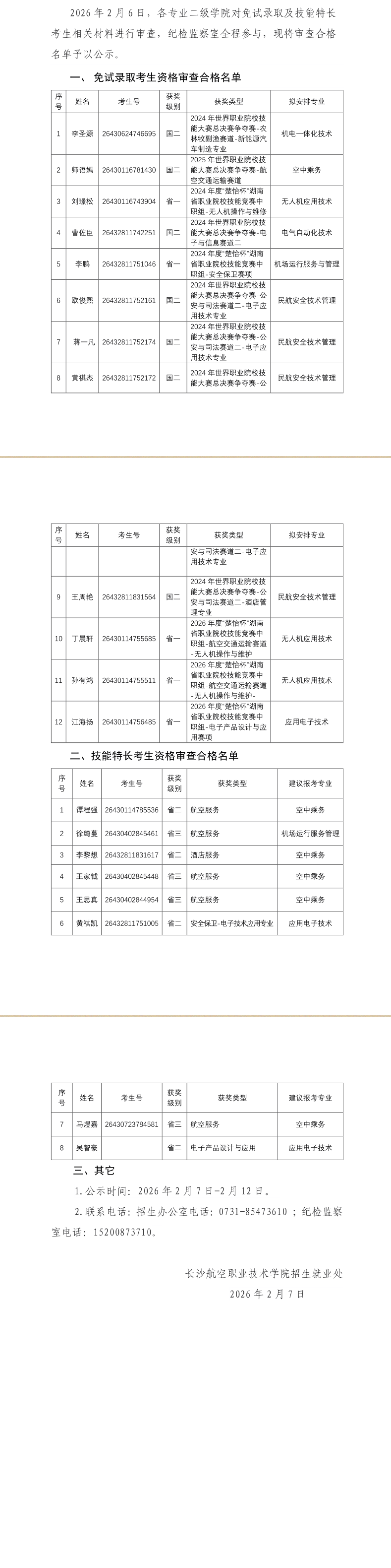
2026年单招免试录取及技能特长考生资格审查结果公示

发布时间:2026年02月07日 16:02 发布人: 来源: 点击次数:


Copyright © 长沙航空职业技术学院招生网, All Rights Reserved.
     通讯地址:湖南省长沙市田心桥   邮编:410124